| Автор |
Сообщение |
|
|
Дата: 28 Янв 2010 08:05:44
#
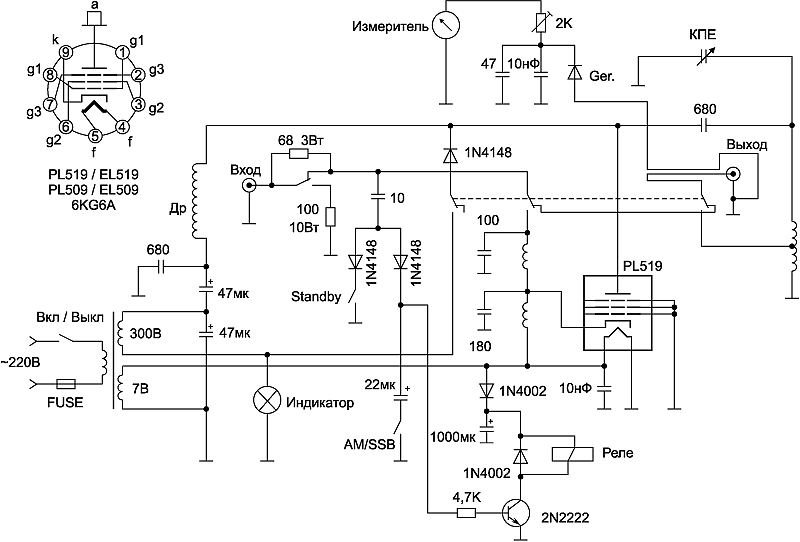
 Увеличить
Да вот же. Там только одного диода в питании не хватает. |
|
|
Дата: 28 Янв 2010 10:01:34 · Поправил: ASB (28 Янв 2010 10:03:14)
#
чего-то мне кажется, что там вроде как забыли еще что-то в цепи катушка-катод-накал подрисовать.
|
|
|
Дата: 28 Янв 2010 11:03:24
#
ASB
Врядли. если подрисовать это "кое-что", то оно уведёт ВЧ не туда =)
|
|
|
Дата: 28 Янв 2010 11:59:39 · Поправил: miraж (28 Янв 2010 12:26:10)
#
ASB. а что индикатор Iа показывает ? и какое напряжение при этом на катоде относительно "земли"
|
|
|
Дата: 28 Янв 2010 14:13:01
#
единственный индикатор-стрелочный измеритель выходной мощности на схеме- сверху. А индикатор который внизу на схеме, видимо просто индикатор включения. Или он выполняет какую-то роль?
На катоде 0, т.к он подключен на землю через нить накала и обмотку трансформатора.
Ща еще схему похожую выложу.
|
|
|
Дата: 28 Янв 2010 14:15:55
#
...Вот он, коварный тип с большими усами.....
 Увеличить
Тут катод вообще, прямо через контур на землю!! |
|
|
Дата: 28 Янв 2010 16:12:03
#
ну вообще там индикатор нарисован по цепи питания анода т.е. должен мерять Iанода. всё что вам нужно это установить нужные напряжения на электродах лампы и контролировать при этом ток. обычно пишут про 6п45с в этом режиме смещение на сетке -7вольт -что тоже самое напряжение на катоде относительно сеток должно быть +7 вольт
|
|
|
Дата: 29 Янв 2010 07:42:54
#
Пробовал подавал от отдельного источника питания -7в на сетку, относительно земли. Действительно при -7в лампа закрывается и анодный ток покоя становиться 10-15мА, но и после усиление ВЧ её становиться 1-2. Спрашивал у местных. Один сказал у него +1000в на аноде в постоянном включении. Сетки на землю, катод через дроссель туда же. Ни чего не калиться. В общем я ни хрена не понимаю. Мож мои лампы выбросить пора.
|
|
|
Дата: 29 Янв 2010 08:18:38
#
странно везде пишут про усиление 8. я с заземлёнными сетками не делал усилков. во времена расцвета СВ ,до гу34б собирал на 2х 6п36с сигнал в У.сетку подавал с 4х ватт 90 на выходе получалось
|
|
|
Дата: 29 Янв 2010 12:01:57
#
наверное попробуем теперь с общим катодом сделать. С режимами на сетках.
|
|
|
Дата: 09 Фев 2010 21:10:56 · Поправил: reofarm (09 Фев 2010 21:23:04)
#
|
|
|
Дата: 10 Фев 2010 07:54:50
#
14B*4A= 56Вт В лучшем случае в антенну попадает половина 28Вт. Всё правильно небольшая прибавка к пенсии! У меня тоже КТ930 стоит после 4вт майкома. Питалово 20в Ток 3А. Ну где-то 30Вт в антенну. КСВ 1,1
У корреспондента с моими 4 ваттами - 3 балла, с 30Вт- 5баллов. Думайте сами.
Он у меня на 9 баллов с 20Вт. Хочет зажечь +10...30. Так нехватает даже 120Вт. Субъективно просто сигнал плотнее становиться.
|
|
|
Дата: 10 Фев 2010 23:07:00
#
Т.е. без толку усилителю питание увеличивать до 20-24 вольт?
|
|
|
Дата: 11 Фев 2010 00:05:55
#
В справочник загляните по транзисторам....
|
|
|
Дата: 11 Фев 2010 07:44:40
#
дык вот как раз при питалове 24В, входной мощности 4Вт, ток транзюка 4А получается. Потребляемая мощность 96Вт. На выходе ват 40 получиться. Далее если увеличивать напряжение- пробой, увеличим входную мощность и как следствие увеличится ток- пробой. Вчера сделал защиту по току. 4А и всё отрубает на хрен. Доделаю БП начну эксперементировать.
|
|
|
Дата: 11 Фев 2010 07:46:59
#
reofarm вам бы лучше антенное хозяйство проверить.
|
|
|
Дата: 11 Фев 2010 11:34:04
#
Еще один вопрос - подскажите схемку обходного реле для усилителя, т.к. моем РА это не реализовано, при отключении питания усилителя трансивер ничего не слышит.
|
|
|
Дата: 11 Фев 2010 17:07:20
#
|
|
|
Дата: 11 Фев 2010 22:11:04 · Поправил: demo_n (11 Фев 2010 22:13:15)
#
Я ток не мерил, но мощность на эквиваленте 50 ватт, в случае кт930б и кт958а. Схем нет, могу сделать фото если кому интересно. Питание обоих усилителей 13,6-14,2 в.
|
|
|
Дата: 12 Фев 2010 00:41:24
#
reofarm
перекрутите антенну) а обход в любом случае сделан должен быть! иначе - перепаяйте ножки реле, дабы в отключенном состоянии замыкалась цепь прямо на трансивер...
|
|
|
Дата: 13 Фев 2010 11:07:54
#
Щас на даче, не поленился сходил в гараж, откопал усилитель. Покупал в Германии в 1992г. Zetagi B150. Стоит один моторовский транзюк MRF455 9132 (кстати, написано Malaysia)))) С 4 Вт выдавал 75. А, по характеристикам усилка, с 6 до 90 (в AM/FM ессесно). Любопытный момент, продавец в магазине сказал, что это новая модификация B150, пошла только-только. До этого он выпускался на 4 транзисторах (каких, не помню).
|
|
|
Дата: 13 Фев 2010 11:20:09
#
До этого он выпускался на 4 транзисторах (каких, не помню).
MS1307
|
|
|
Дата: 24 Фев 2010 16:21:00
#
|
|
|
Дата: 24 Фев 2010 17:22:30
#
Сами делали?
|
|
|
Дата: 24 Фев 2010 20:57:27
#
vova_n
Классно выглядит. Свой тоже сфоткаю, как отстрою. У меня попроще :)
|
|
|
Дата: 25 Фев 2010 07:38:02
#
а защита какая-нибудь в нем есть. Транзюки то не копеешные!
|
|
|
Дата: 25 Фев 2010 11:16:22 · Поправил: Гулливер (25 Фев 2010 11:17:16)
#
укв-шные... четыре штуки...
|
|
|
Дата: 27 Фев 2010 05:32:10
#
Народ! не знаю откуда тут такие расчёты мощщи на транзюке 930,931 но скажу одно, с 931-го, реально снять 100 ватт при входной мощще 2-4 ватта, вот в данный момент усилок кормлю 22 вольтами и кушает 7,5 ампер. Инафиг та не нужны 922 на расскачку.
 |
|
|
Дата: 27 Фев 2010 08:14:07
#
501 Я кормлю 20в 4А получается. При входной 4Вт. А для раскачки ставят транзюки ежели видимо от 12в хотят мощу получить. Чтобы ток порядка 8-9А был.
Да и еще кт931 мах рассеиваемая мощность 150Вт вроде. Если КПД вашего усилителя 70% то да.
Вопрос какая защита имеется и чего-то у вас циферки кажут?
|
|
|
Дата: 27 Фев 2010 09:35:33 · Поправил: 501 (27 Фев 2010 10:12:32)
#
501 Я кормлю 20в 4А получается. При входной 4Вт. А для раскачки ставят транзюки ежели видимо от 12в хотят мощу получить. Чтобы ток порядка 8-9А был.
4 ампера это мало! скорее всего контур в базе не отстроен должным образом...
Вдуванием большей мощщи его вообще можно сжечь, ему достаточно 2 ватта ну максимум 4 на такой частоте, от большей мощности только срач идёт (нечистая синусоида) помехи телеку, перегрев транзюка.... (ну всё ровно что на аудио усилок подать большой уровень сигнала...хрипы попрут, ток увеличиться, а толку в качестве звука никокого)
Если при входной мощще 4 ватта ток не доходит до значения хотя-бы ампер до 8, то явно не отстроены контура как в базе так и в коллекторе.
Циферки это термоконтроллер.... при 52 градусах куллер включает......
защиты нет никакой!)) весь секрет в конструкции блока питания.....
вот кстати фрагмент схемы которую я повторил ну раза 4 точно....рабочая только витки пораздвигать немного ну и чуть поиграть ёмкостями если придётся[img]http://www.radioscanner.ru/uploader/2
|